铜仁水务集团欢迎您的到来!当前时间是:
加入收藏
设为首页
企业邮箱:1838557500@qq.com
首页
公司要闻
基层动态
大事记
图片新闻
企业概况
公司简介
组织机构
领导班子
司属企业
公司业务
项目建设
业务板块
党的建设
党的建设
人才建设
招贤纳士
企业人才
企业文化
水务文化
学习园地
对外交流
专题专栏
新时代中国特色社会主义思想
深入学习贯彻党的二十大精神
供水公司政务公开栏
办事公开
便民服务
用水报装
报装流程
水费水价
水费查询
营业网点
您当前位置:
铜仁水务集团有限公司
>>
其它工作
>>
公司公告
>> 浏览信息
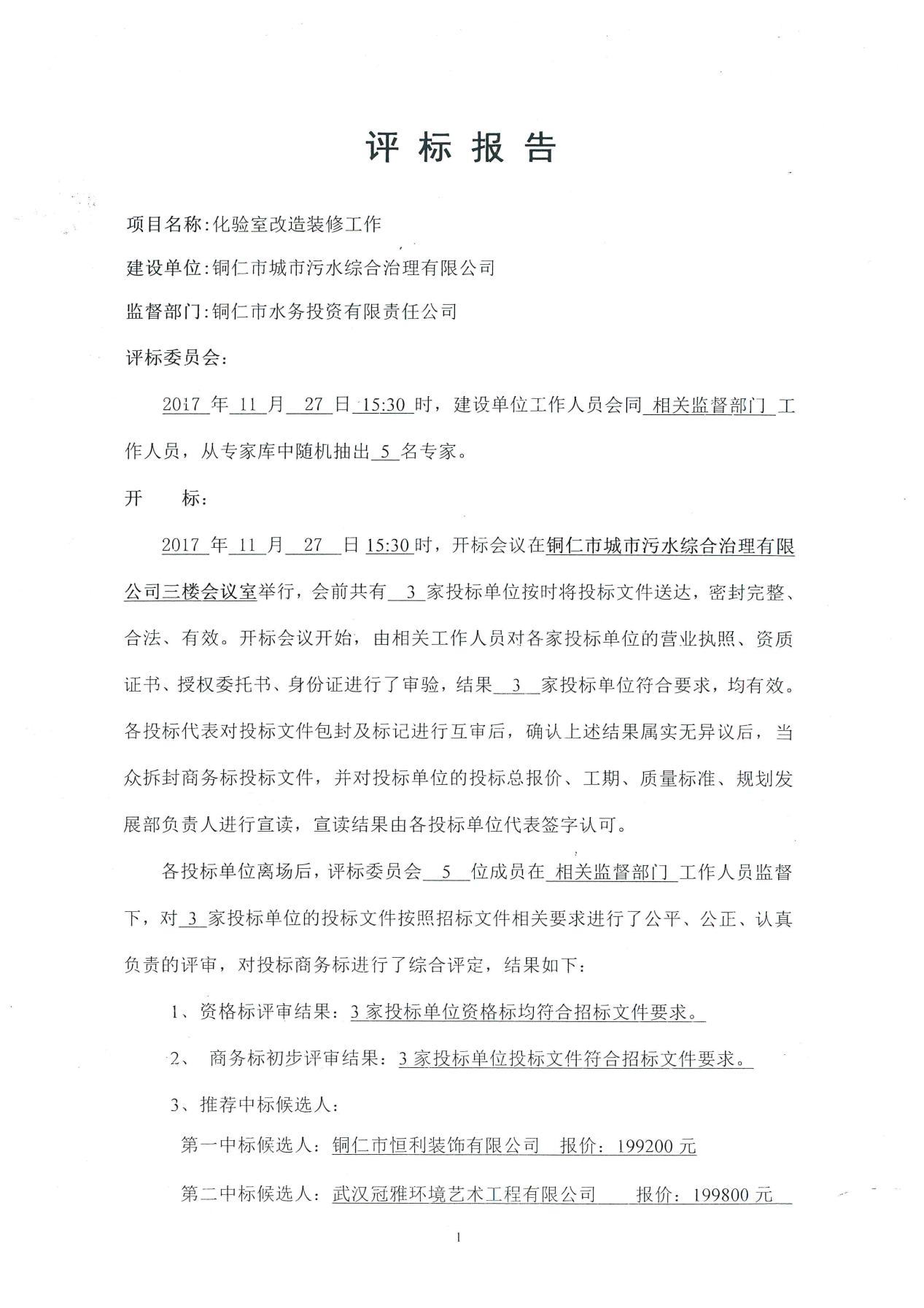
化验室改造装修工作评标报告
更新时间:2017年11月27日
信息来源:本站原创
关注人数:次
(作者:铜仁市水务投资公司)
上一篇:
水土保持方案比选结果公示
下一篇:
新《安全生产法》的十大亮点
--------政务机构--------
共产党员网
中国共产党新闻网
群众路线网
新华网
--------司属企业--------
铜仁市供水有限责任公司
铜仁市城市污水综合治理有限公司
铜仁市水投供水安装有限责任公司
贵州省铜仁市梵诚水质检测有限责任公司
铜仁市留雁劳务派遣服务有限公司
铜仁市万山区丹都供水有限责任公司
石阡县泉都矿泉水开发有限责任公司
--------友情链接--------
铜仁网
铜仁市人民政府网
武陵云来客
武陵互联
--------相关下载--------
文件下载
企业概况
党的建设
公司业务
人才建设
企业文化
便民服务
公司简介
组织构架
领导致辞
司属企业
项目建设
公司业务
党的建设
党风廉政建设
群团工作
招贤纳士
企业人才
水投文化
学习园地
对外交流
用水报装
报装流程
水费查询
营业网点
CopyRight 2016-2022 Tong Ren City Water Affair Investment Company With Limited Liab All Right Reserved.
版权所有│铜仁水务集团有限公司 地址:铜仁市碧江区梵净山大道7号 电话:0856-5583508
黔ICP备2022004995号-1
技术支持:
易舟软件
贵公网安备 52060202000201号